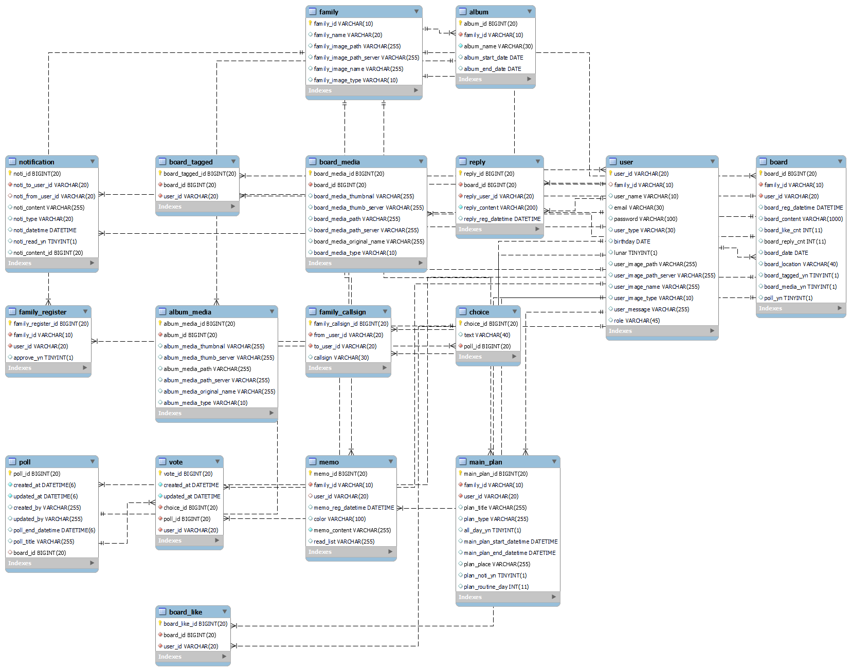
- '사이'는 최근 가족 간의 소통이 줄어드는 상황 속에서, 기존 SNS들이 가족 간 소통에 적합하지 않기에 가족끼리 소통창구로 쓰일 수 있는 새로운 SNS를 제공하고자 하는 의도로 기획되었습니다.
- '사이'는 실제 집에서 이루어지는 가족 간 소통 경험을 온라인으로 옮기고자 하였습니다. 이를 위해 가족들이 모여서 글, 사진, 투표 등으로 소통할 수 있는 '거실', 간단한 메모를 공유할 수 있는 '냉장고', 사진들을 모아서 정리할 수 있는 '앨범', 가족 구성원들의 일정을 공유할 수 있는 '달력'이라는 큰 틀로 서비스를 구성하였습니다.
- 가족관리
- 회원가입 시 새로운 가족을 만들거나, 기존에 존재하는 가족에 합류할 수 있습니다.
- 가입 후에는 우리 가족의 별명을 짓거나 대표사진을 지정할 수 있고, 가족 구성원의 호칭을 설정할 수 있습니다.
- 거실
- 거실은 텍스트, 이미지, 투표가 포함된 게시글을 통해 소통할 수 있는 공간입니다.
- 또한 게시글에는 날짜, 장소, 인물을 추가해서 추억을 정리할 수 있습니다.
- 거실에 작성한 게시글에는 댓글과 좋아요를 달 수 있습니다.
- 냉장고
- 냉장고는 누구나 읽고 삭제할 수 있는 메모를 통해 소통할 수 있는 공간입니다.
-
앨범
- 앨범은 가족들의 사진을 정리해서 보관할 수 있는 공간입니다.
-
달력
- 달력은 가족들의 일정을 함께 볼 수 있는 공간입니다.
- 일정은 개인일정/가족일정/기념일로 구분되어 표시됩니다.
- 우리 가족만의 특별한 소통 공간을 만들 수 있습니다.
- 앨범과 일정 공유를 통해 추억을 보관할 수 있습니다.
- 말로는 표현하기 어려운 진솔한 이야기를 나눌 수 있습니다.
- 진군선
- 김희영
- 진상우
- 김미애
- 이선민
- 최수빈








