这是一个全网影视采集解析播放的开源项目。
!仅供学习交流使用,请勿用作商业用途 !
- 影视采集、播放于一体。
- 免疼讯、爱骑艺、悠酷视频vip就能看视频。
- 可以本地跑起来🏃追剧、看电影。
- 技术栈是 koa + swig模板引擎 + jQuery,代码清晰明了很容易理解。
- 采集到的资源以
json文件格式本地化了,不用安装数据库! - 目前仅做了最大资源网的资源接入,后续可以自己集成、扩展。(百度搜索关键字:
影视资源采集)
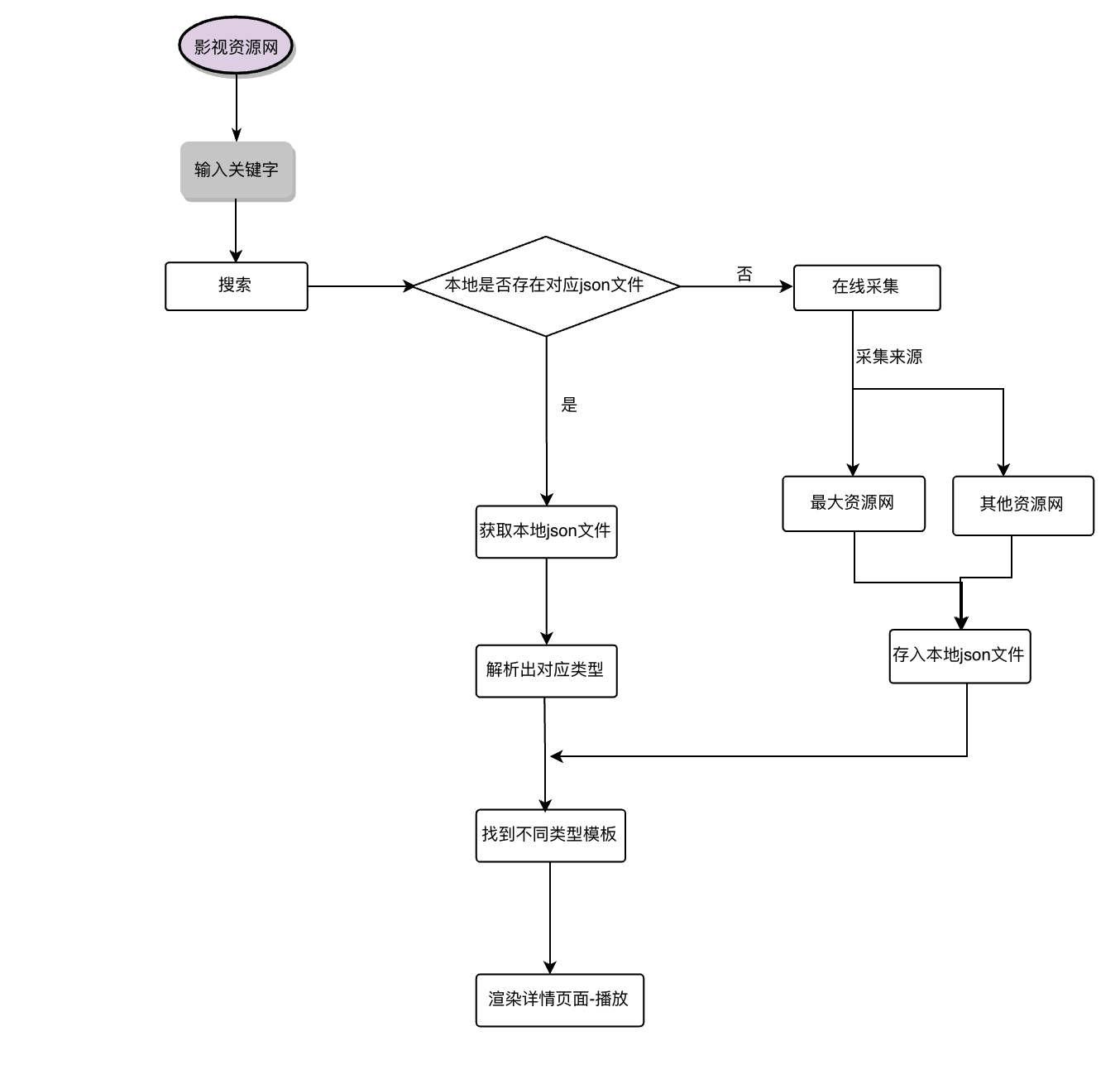
-
输入关键字按下搜索后,会根据
对应的类型去不同的资源网搜索资源,再将搜索到的结果和本地对应list.json文件做一个比较。 -
如果已经有此资源,则显示
在线播放和更新按钮,在线播放直接跳到详情页,拉起模板渲染引擎,渲染详情页面对应的json文件。 -
如果没有此资源,则只显示
采集并播放按钮,过程是先将此资源采集至本地后,再跳转到详情页,渲染......
采集至本地有两步操作,拿最大资源网举例来说:
views/zuidazy/文件夹底下则是采集到的最大资源网对应的所有数据。
1.views/zuidazy/list.json文件相当于是zuidazy类型对应的一个索引,采集的时候跟它做对比可以清楚当前资源是否已经存在,免去重复采集的操作。
2.views/zuidazy/json/文件夹中则是所有采集到的资源详情数据,这一份json文件,描述的是一个影视资源的详情页面,文件命名方式跟list.json中的id是一一对应的。详情的数据格式如下:
{
"imagePic": "http://tupian.gg-zui.com/pic/upload/vod/2021-01-06/202101061609936935.jpg",
"name": "送你一朵小红花",
"playGrade": "HD1280高清国语中字版",
"score": "7.5",
"otherName": "A Little Red Flower",
"daoyan": "韩延",
"zhuyan": "易烊千玺,刘浩存,朱媛媛,高亚麟,夏雨,岳云鹏,李晓川,孔琳,吴晓亮,张绍刚,孙强,安笑歌,李增辉,姚未平,张浩天,柴陆",
"type": "剧情片 剧情",
"place": "大陆",
"language": "国语",
"showTime": "2020",
"updateTime": "2021-03-04 18:30:36",
"introduce": "两个抗癌家庭,两组生活轨迹。影片讲述了一个温情的现实故事,思考和直面了每一个普通人都会面临的终极问题——想象死亡随时可能到来,我们唯一要做的就是爱和珍惜。",
"playInfo": [
{
"grade": "HD1280高清国语中字版",
"url": "https://douban.donghongzuida.com/20210304/18796_ce5e6fcb/index.m3u8"
}
],
"downloadInfo": [
{
"grade": "HD1280高清国语中字版",
"url": "http://vipxz.bocai-zuida.com/2103/送你一朵小红花.HD1280高清国语中字版.mp4"
}
]
}采集至本地的好处是,免数据库,详情页渲染快!一次采集,N次使用。
当然,有能力的同学,可以将读写文件的操作数据库化,这在实现层面上并不是问题。
config存放当前工程全局配置信息。public存放全局样式、页面交互 js 等routes存放工程相关路由index.js处理动态路由匹配(换源)collection.js负责采集文件相关details.js处理资源详情页面search.js处理用户搜索
- views 中存放 swig 模板、采集到的 json 文件等
1.打开github远程地址: https://github.com/isnl/koa-video
2.打开后把右上角这个Star点一下
3.克隆本仓库至本地
https://github.com/isnl/koa-video.git
//如果很慢建议clone国内源:
https://github.com.cnpmjs.org/isnl/koa-video.git4.安装依赖
npm i5.本地运行
npm run dev6.打开浏览器访问 http://localhost:3000




